The Protection of Children from Sexual Offences (POCSO) Act, 2012
India is a federal and republic country as given under the constitution of India. The Indian Constitution gives the fundamental rights to the citizen and also non-citizen of India. Being the largest populated country, it consists almost 39 % of children in the total population of the country.
As the former president of South Africa Nelson Mandela stated that-“We owe our children- the most vulnerable citizen in any society-a life free from violence and fear” i.e. a most pure and innocence soul in the human being. As any crime in the society first targeted to the vulnerable group specially the children therefore to protect them the parliament passed the act called The Protection of Children from Sexual Offences (POCSO) Act, 2012.
The Constitution provides the right to the government (Union as well as state) to enact the laws to protect the children and the women (vulnerable section of the society). And as being the signatory nation of the Convention on the rights of the Child, 1989, adopted by the General assembly of the United Nation and Rectified by India on 11 December, 1992. The Protection of Children from Sexual Offences (POCSO) Act, 2012, was passed by the Government of India to protect children from being sexually abused and exploited. Seeing the necessity for an integrated legal framework, this act seeks to give a child-friendly procedure for reporting, documentation of evidence, inquiry, and expeditious trial of sexual offences against children (children below 18 years). The Act specifies penetrative and non-penetrative assault, sexual harassment, and pornography with children as different types of sexual abuse. It also puts the burden on the accused and requires the setting up of Special Courts (Special Courts are courts constituted or designated specifically for the expeditious trial of cases pending or to be pending before such courts, relating to sexual offences against children, as defined under the POCSO Act.) to provide speedy justice.
In addition to addressing the physical and psychological impact of such crimes, the POCSO Act emphasizes the importance of protecting the identity and privacy of the child throughout the judicial process. Over the years, the Act has played a critical role in strengthening child protection laws in India and has been amended to introduce stricter punishments and enhance safeguards in line with evolving societal needs.
Objective of the Act
As the Data Collected by the National Crime Records Bureau shows that there has been increase in the cases of sexual offences against the children. This data is further corroborated by the ‘ Study on Child Abuse : India 2007 which is conducted by the ministry of Women and Child Development which shows that the current laws are not enough to the deal with sexual related offences against the children and therefore POCSO Act came into the picture.
The substantial objective of POCSO is to protect the child from the offences and also provide the punishment for the same offence. For that purpose Special Courts need to be established under the Act.
Salient Features of the Act
1. Child-Centric Law : The Act protects the child from the sexual abuses. The Act define “Child” as means any person below the age of eighteen years as per Section 2(d) of the Protection of children from sexual offences (POCSO) Act, 2012. It means that the Act is gender-friendly in nature and protects all genders equally.
2. The Act particularly Consists three type of offences. When a person touches a child’s private parts, or makes the child touch someone else’s or their own private parts, not for getting medical attention and the child feels uncomfortable then it comes under sexual assault.

Section 7, sec. 7 of POCSO Act defines the sexual assault as-
“Whoever, with sexual intent, touches the vagina, penis, anus or breast of the child or makes the child touch the vagina, penis, anus or breast of such person or any other person, or does any other act with sexual intent which involves physical contact without penetration is said to commit sexual assault.”
In simple meaning- Sexual abuse according to the POCSO Act refers to Touching the private areas (breast, penis, vagina, anus) of a child with sexual intent, Or having the child touch the private area of another person, Or committing any physical act with sexual intent without actual intercourse i.e. penetration. This involves Groping or fondling, Kissing in a sexual manner, Forcing the child to touch someone else inappropriately or Massaging or touching private areas under the guise of playing. Suppose that a man touches the chest of a 10-year-old girl while playing in the park, and he does so in a manner that makes her feel frightened and uneasy. This is sexual assault, though there was no intercourse or harm. Likewise, if a school teacher instructs a boy to massage his thighs or touches the private areas of the boy, it is sexual assault.
Punishment for the Sexual Assault
Section 8 of POCSO Act, “Whoever commits sexual assault shall be punished with imprisonment of not less than three years, which may extend to five years, and shall also be liable to fine.”
⚠ Penetrative Sexual Assault
Penetrative sexual assault means when someone forces a child (any person below 18 years of age) to take part in a sexual act that includes putting a body part (like a penis) or any object into the child’s private parts (vagina, anus, mouth, or urethra). It also includes making the child do the same to another person. Penetrative Sexual Assault is define under Sec.3 under the Act.
Section 3- —“A person is said to commit “penetrative sexual assault” if—
a) he penetrates his penis, to any extent, into the vagina, mouth, urethra or anus of a child or makes the child to do so with him or any other person; or
(b) he inserts, to any extent, any object or a part of the body, not being the penis, into the vagina, the urethra or anus of the child or makes the child to do so with him or any other person; or
(c) he manipulates any part of the body of the child so as to cause penetration into the vagina, urethra, anus or any part of body of the child or makes the child to do so with him or any other person; or
(d) he applies his mouth to the penis, vagina, anus, urethra of the child or makes the child to do so to such person or any other person.”
In simple words, if someone touches or harms a child’s private parts in a way that involves any kind of entry or insertion, it is called penetrative sexual assault under the POCSO Act, 2012. This is a very serious crime, and the law provides strict punishment for it to protect children from such abuse. For example Rape of a minor and forcing a child to perform oral sex.
Punishment for Penetrative Sexual Assault
The Punishment for Penetrative Sexual Assault is given under section 4 which is amended in 2019 by The Protection of Children from Sexual Offences (Amendment) Act. 2019 which increases the punishment from ‘7 years’ to 10 years. And in case of offence committed against the child below 16 years then the punishment includes imprisonment for a term which shall be less twenty years, but which may extend to imprisonment for life, which shall mean imprisonment for the remainder of natural life of that person, and shall also be liable to fine.
Aggravated Penetrative Sexual Assault
When penetrative sexual assault is done by someone in a position of trust or authority (e.g. police, teacher, doctor, family member) or causes grievous injury, disease, pregnancy, etc. for example Assault by police during custody, repeated assault or gang rape Assault or causing HIV or pregnancy. Section 5 of the Act talks about Aggravated penetrative sexual assault.
Punishment for Aggravated penetrative sexual assault
Punishment for Aggravated penetrative sexual assault is given under Section 6 of POCSO Act as rigorous imprisonment of Minimum 20 years, which may extend to life imprisonment and includes Fine also, possibly to meet the child’s medical and rehab expenses.

Instances of Sexual Harassment of a Child
Sexual Harassment of a Child
Any unwelcome sexual gesture, word, message, touch, exhibition, or demand directed at a child by the person with sexual intent comes under sexual harassment against the child. For example showing pornographic material, Making sexual comments and Sending sexual texts or asking for sexual favours etc.
Section 11- “A person is said to commit sexual harassment upon a child when such person with sexual intent,—
(i) utters any word or makes any sound, or makes any gesture or exhibits any object or part of body with the intention that such word or sound shall be heard, or such gesture or object or part of body shall be seen by the child; or
(ii) makes a child exhibit his body or any part of his body so as it is seen by such person or any other person; or
(iii) shows any object to a child in any form or media for pornographic purposes; or
(iv) repeatedly or constantly follows or watches or contacts a child either directly or through electronic, digital or any other means; or
(v) threatens to use, in any form of media, a real or fabricated depiction through electronic, film or digital or any other mode, of any part of the body of the child or the involvement of the child in a sexual act; or
(vi) entices a child for pornographic purposes or gives gratification therefor.”
Punishment for Sexual Harassment
Section 12, The person who committed the Sexual Harassment against the child shall be punished for the imprisonment up to 3 years and also liable to pay the fine for the same.
Use of Child for Pornographic Purposes
Any person who uses a child in any form of media (like print, electronic, digital) for the purpose of sexual gratification is guilty of using a child for pornographic purposes. For example filming or photographing a child in a sexually explicit act, making a child perform obscene or sexually suggestive acts and Distributing or displaying such content. This is define under sec. 13 of the Act.
Section 13- “Whoever, uses a child in any form of media (including programme or advertisement telecast by television channels or internet or any other electronic form or printed form, whether or not such programme or advertisement is intended for personal use or for distribution), for the purposes of sexual gratification, which includes—
(a) representation of the sexual organs of a child;
(b) usage of a child engaged in real or simulated sexual acts (with or without penetration);
(c) the indecent or obscene representation of a child, shall be guilty of the offence of using a child for pornographic purposes.
Explanation.—For the purposes of this section, the expression ‘‘use a child’’ shall include involving a child through any medium like print, electronic, computer or any other technology for preparation, production, offering, transmitting, publishing, facilitation and distribution of the pornographic material.”
Punishment for the Use of Child for Pornographic Purposes
The person who Use the Child for the purpose of Pornographic can be punishable for the imprisonment up to 5 years which can extend up to 7 years and if there is second and subsequent offence happen then the person shall be punished for life imprisonment which also includes the fine. If the sexual assault is also involve then the punishment for the sexual assault under section 8 and punishment under section 14 both applied here which can go up to rigorous imprisonment for life.

The Act not only give the punishment for the usage of the child for the pornographic purposes but also if there is any storage or Possession of Pornographic Material Involving a Child then it is also punishable under Section 15 of the Act.
Punishment shall be Up to 3 years, Fine and if there are repeated acts for the same then stricter punishment can be given for the same.
Special Courts for Speedy Trials
The special feature of the POCSO Act, 2012 is that there shall be Special Courts for ensuring speedy and child-friendly trial of offences. According to Section 28, each State Government, on the recommendation of the Chief Justice of the High Court, shall identify a Sessions Court as a Special Court specifically for POCSO cases. These courts are mandated to hold in- camera proceedings, maintaining the secrecy of the child’s identity, and completing the trial within a year from the cognizance date, as set forth in Section 35.
This provision was re-emphasized in the landmark case of Alakh Alok Srivastava v. Union of India 2018 (17) SCC 291, where the Supreme Court ordered the establishment of dedicated POCSO courts in high pendency districts of child sexual abuse cases. The Court stressed that dedicated judicial machinery needs to be established to prevent delay and additional trauma to child victims.
Similarly, in Bijoy v. State of West Bengal (2017), the Calcutta High Court noted that delay in trial frustrates the intention of a law for the protection of vulnerable children and that courts are required to strictly follow the time limits prescribed by the Act. These orders emphasize the pivotal role of Special Courts in providing timely and sensitive justice, conforming to the best interest of the child and inspiring confidence in the judicial system.
Child-Friendly Procedures
The POCSO Act places great importance on child-friendly procedures to make sure that the legal system does not re-traumatize the child victim. These procedures are adopted right from the time when the offence is reported until the time of the final judgment, with the aim of making the legal process safe, sensitive, and non-intimidating for the child.
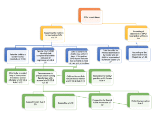
Under Sections 24 to 27 of the Act, the statement of the child is to be taken by a female police officer of not less than the rank of sub-inspector, preferably in casual clothes and at a location where the child is comfortable for example at their home or in a child-friendly room in the police station. The police shall not detain the child overnight at the police station under any circumstances. At the time of trial, the child’s evidence is taken in-camera to protect their privacy, and the child is not required to face the accused at any stage. The court can permit the child to testify through video conferencing, and direct or confrontational cross-examination is prohibited under all circumstances. A custodian or an adult trusted by the child can be present alongside the child during the trial. Further, the child’s identity is required to be kept secret at all stages (Section 23).
In State of Maharashtra v. Bandu 2018) 11 SCC 163, the Bombay High Court reiterated that courts have to follow a sensitive and empathetic approach while engaging with child victims, refraining from any legal formalism which may amount to further psychological injury. These procedures demonstrate the law’s intention to uphold the dignity, mental health, and security of the child, thus rendering the justice process accessible and humane for vulnerable victims.
Mandatory Reporting
Section 19 of the POCSO Act places a statutory obligation upon all persons (including parents, teachers, doctors, relatives, and ordinary citizens) to report any suspicion or information regarding sexual offences against a child. This provision captures the pro-active stance of the Act towards child protection so that abuse does not go unreported on account of fear, social stigma, or ignorance.
The report should be filed with the Special Juvenile Police Unit (SJPU) or the police in the area where the offence occurs, who are obliged to register an FIR forthwith and proceed with it. In case a person, knowing an offence, does not report it for no reasonable cause, he can be sent to jail for 6 months and/or fined under Section 21. This obligation holds regardless of the connection to the victim or the suspect. Even for professionals such as doctors, psychologists, or school officials, there is an obligation to report suspected abuse, and confidentiality responsibilities do not take precedence over this statutory obligation.
In Tukaram v. State of Maharashtra 1979 AIR 185(a pre-POCSO case which shaped legal reform), the Supreme Court’s soft approach in a case of custodial rape resulted in strong criticism and was among the reasons for tightening child protection laws. The POCSO Act subsequently plugged these loopholes through sections such as mandatory reporting to avoid suppression or inaction regarding child abuse cases.
This part reiterates the notion that child protection is a societal duty, and ignorance or silence on such issues is not only unethical but also punishable in the eyes of the law. However the reporting and the complaint related to the offence can be done by anyone but if the False Complaint or False Evidence is given by the person then the person can face the punishment under section 22 of the Act.
Section 22 of the POCSO Act deals with the punishment for filing false complaints or giving false evidence. If an adult knowingly makes a false allegation with the intention to defame or harass someone, they can be punished with imprisonment up to 6 months or 1 year, depending on the seriousness of the false claim, along with a fine. However, no child will be punished for giving false information, considering their vulnerability. This provision aims to prevent misuse of the Act while ensuring that genuine victims are protected.

Procedure of the Reporting of the offences
⚠Abetment of Offence
The POCSO Act, in addition to penalizing the persons committing offences of a sexual nature against children, also penalizes the person who aids, abets, or assists in the committing of the offence. This is encompassed in Section 16, which addresses the abetment of an offence.
Here what is abetment? , According to Section 16, a person is held to abet an offence under the POCSO Act if he:
1. Instigates another individual to commit the offence.
2. Conspire with another to commit the offense.
3. Intentionally abet the commission of the offense.
This definition corresponds with Section 107 of the Indian Penal Code, but under POCSO, it applies specifically to offenses against a child. If someone abets an offence against the POCSO Act, they are punished equally as the primary offender. For instance, if a person abets a penetrative sexual assault case, they will get equally punished as the person who committed the assault. Assume that an adult assists another individual to seduce a 14-year-old girl into a remote area with knowledge that the other individual is going to sexually assault her. Even if the abettor does not sexually assault the girl, he is guilty of abetment and will be prosecuted under Section 17 with the same severity as the offender. In Ravi v. State of Karnataka (2021)11, the Karnataka High Court ruled that abetment under POCSO has to be viewed seriously, particularly when there is active participation or knowledge of the offence being committed or planned. The court highlighted that even passive encouragement can invoke complete criminal liability under the Act.
Causes of the child sexual abuses
There are many causes due to which the child faces the sexual abuses as shown by the studies done by UNICEF, Ministry of Women and Child Development (MWCD), INTERPOL & ECPAT (2020) and many other research.

1. Power Imbalance and Exploitation- As the study shows that the Children are vulnerable due to their dependency on adults which is the cause of sexual abuse of the child. Abusers often exploit their authority, trust, or emotional control over the child.
2. Lack of Awareness and Education- Many children and even parents are unaware of what constitutes abuse, leading to underreporting or acceptance of inappropriate behaviour.
3. Silence and Stigma- Cultural stigma, fear of social shame, and victim-blaming discourage victims and families from speaking out.
7 major reasons the child cannot speak up about the sexual abuse
1. Children are afraid that they may be disbelieved.
2. Children feel a sense of guilt that perhaps it is indeed ‘their own fault’ that the abuse occurred.
3. Every time a child talks about the incident of abuse they may be remembering and reliving the trauma; and children don’t want to remember the abuse.
4. Children are afraid that the person who groomed and abused them will stop loving them or get in trouble because of them. This is because of manipulations during the ‘grooming’ process and is also true in cases where the offender is a family member.
5. The child may have been manipulated by the offender into believing that their relationship is normal. Sometimes the child does not realize that it is being abused.
6. Fear of retaliation and further abuse also forces a child to keep silent.
7. Generally, children are not encouraged to talk about their feelings and when they do… adults do not listen or believe
4. Online Exploitation and Technology- Online child abuse involves the exploitation or harm of children on online platforms, such as cyber grooming, child sexual abuse material sharing (CSAM), sextortion, and online harassment. With increasing access to the internet, child predators frequently utilize social media, gaming apps, and messaging services to groom and exploit children. In the instance of Avinash Bajaj v. State (2005)3COMPLJ364(DEL) the Delhi High Court was faced with a matter wherein an obscene video of a minor was posted on the internet. The case pointed towards the necessity for stringent regulation of the internet and taking responsibility for hosting abusive content on the internet. Acts such as the POCSO Act and IT Act, 2000 (Section 67B) supplement each other to fight online child abuse in India.
5. Inadequate Law Enforcement & Reporting Mechanisms- The data of National Crime Records Bureau shows that there has been increase in the cases of sexual offences against the children even after the enactment and the enforcement of the POCSO Act, 201213. This is due to the Inadequate Law Enforcement & Reporting Mechanisms which causes the child sexual abuse

POCSO Act vs. BNS
There can be a conflict between the POCSO Act and the Bharatiya Nyaya Sanhita (BNS), 2023) when an act is an offence under both the legislations but their provisions are different based on scope, punishment, or interpretation of law. For instance, in a case where a girl aged 17 years is in a consensual relationship with a boy who is 18 years old and they have sexual intercourse. Under the BNS, which acknowledges that consent is a dynamic thing, this kind of scenario may not be dealt with as a grave criminal offence, particularly if the relationship seems consensual. But in accordance with the POCSO Act, any sexual action with a child (i.e., anyone who is below 18 years of age) is statutory rape, regardless of consent, and the
boy would be charged for penetrative sexual assault. This gives rise to a legal contradiction, where the identical act is considered consented in the general law (BNS) but an offence in the special law (POCSO). According to the legal doctrine “special law overrides general law” (lex specialis derogat legi generali), the POCSO Act will apply, and the accused would incur severe punishment, even if the child had willingly consented to the act. This legal strictness tends to attract criticism, especially in instances of consensual teen relationships where the motive is not exploitative. The courts have been known to be lenient in sentencing or interpretation at times, but the law itself is strict and rigid based on its protective nature So, while the BNS is representative of a contemporary, overall criminal strategy, the POCSO Act is emphatic in its protection of children even in dubious or borderline situations, resulting in tension and interpretative dilemmas in actual cases. In Independent Thought v. Union of India AIR 2017 SC 4904, the Supreme Court underscored the best interest of the child doctrine, a doctrine that pervades the interpretation of legislations such as POCSO even when ordinary laws (such as IPC/BNS) clash.

Amendments to the POCSO Act 2019 Amendment Highlights-
Introduction of Death Penalty: Section 6 was amended to allow the death penalty for aggravated penetrative sexual assault.
Increased Minimum Sentences: Enhanced punishment for several categories of sexual assault.
Inclusion of Digital Offences: Expanded the scope to include child abuse via electronic means, such as cyber pornography and online grooming.
Stricter Punishment for Pornographic Material: Enhanced fines and jail terms for using children in pornographic content.
The amendment aimed to deter sexual offences against children and address the emerging threats from digital platforms.
Medical examination
Police have to take the child to the hospital for medical examination within 24 hours of receiving the report under Rule 5. They have to ensure that the received samples for forensic examination are forwarded to the Forensic Laboratory at the earliest. Ensure that the accused and the child do not have any contact during medical examination. No police officer should be uniformed (including the medical constable) in taking the child to the hospital and Contact with medical doctors and social workers can diminish a child’s trauma.
The extracts of the Guidelines and Protocols: Medico-legal cases for survivors/victims of Sexual Violence, made by the Ministry of Health and Family Welfare, Government of India (19th March, 2014) are annexed herein .
Role of Medical professional
Medical professional plays very important role as they perform various responsibilities which include
1. Compulsory Reporting (Section 19)- If a physician suspects or knows about a sexual offence committed against a child, they are required by law to inform the police or Special Juvenile Police Unit. Not doing so incurs a penalty under Section 21.
2. Prompt Medical Treatment (Section 27)-
Medical assistance has to be administered to the child immediately and not after waiting for police procedures. The dignity, privacy, and consent of the child have to be maintained during the procedure.
3. Consent and Presence-
Consent of the child or guardian has to be taken before any medical examination takes place. A parent, guardian, or someone trusted has to be present at the time of examination.
4. Female Doctor for Female Child
The law suggests that a female medical officer perform the examination of a female child wherever feasible.
5. Documentation and Evidence Collection:
The doctor has to document the injuries, take forensic samples, and note the statements made by the child correctly, as these may prove vital in court.
6. Child-Friendly Environment:
Physicians have to establish a non-confrontational, comfortable environment while interacting with the child and avoiding causing any trauma and psychological disturbance.
Amendment of 2019 to the POCSO Act2019 Amendment Highlights
Introduction of Death Penalty: Section 6 was amended to allow the death penalty for aggravated penetrative sexual assault.
Increased Minimum Sentences: Enhanced punishment for several categories of sexual assault.
18
Inclusion of Digital Offences: Expanded the scope to include child abuse via electronic means, such as cyber pornography and online grooming.
Stricter Punishment for Pornographic Material: Enhanced fines and jail terms for using children in pornographic content.
The amendment aimed to deter sexual offences against children and address the emerging threats from digital platforms.
The Protection of Children from Sexual Offences (POCSO) Act, 2012 is a gender-neutral and holistic legislation that helps in protecting children from all types of sexual abuse, exploitation, and harassment. It provides for a child-friendly legal environment, enforces expeditious trials, sets up special courts, and focuses on the safeguarding of the dignity and best interests of the child during the legal process. Despite this, delay in trial, low rate of conviction, ignorance, and abuse in teenage consensual relationships are challenges that make it imperative to put it into good practice and the need for reform.
Recommendations-
1. Effective Implementation and Monitoring- Ensure strict and uniform implementation of the Act in all states with periodic monitoring by child protection agencies as well as judicial authorities.
2. Strengthening Special Courts-Enhance the strength of Special Courts appointed andmake sure they are well-staffed with trained judges and personnel to dispose of cases in a sensitive and timely manner.
3. Capacity Building and Training-Provide periodic training to police personnel, judicial personnel, medical officers, and support staff regarding child-sensitive processes and obligations under the Act.
4. Awareness and Education Campaigns-Initiate countrywide awareness campaigns in schools, communities, and through media to raise awareness of child sexual abuse and reporting mechanisms among children, parents, and teachers.
5. Psychological Support and Rehabilitation- Offer free and accessible counselling,therapy, and long-term rehabilitation to child survivors to deal with emotional and psychological trauma.
6. Use of Technology for Evidence Collection- Adopt videography of statements and digital recording of evidence to ensure accuracy, transparency, and minimize trauma to child victims.
Incase, You wish to discuss, and talk on any such matter that, ‘You may need help with’. Feel free to contact us. Our team at www.legalwellbeing.in shall be happy to assist.
Written by Team Member(s) and Ms. Tanishka Jain.










